高血压非药物治疗
33. 低钠盐对高血压患者有什么好处?哪些患者不可以用低钠盐?
解析:
钠盐摄入过多、钾摄入不足及钾钠摄入比值较低是我国高血压发病的重要危险因素。适度减少钠盐摄入、增加膳食中钾的摄入量有助于降低血压。
在我国脑卒中患者、脑卒中高危患者(SSaSS研究)和老年人群(DECIDE-salt研究)进行的群组随机对照试验结果显示,与普通盐相比,低钠富钾盐可以显著降低血压,减少脑卒中,降低心血管事件和死亡风险。
肾衰患者、肾上腺皮质功能减退患者、正在服用螺内酯的患者等,最好不食用低钠盐,因为这些患者更易发生高钾血症。
问题或解析补充:
34. 为什么老年人容易发生低钠血症?有什么表现?如何预防?
解析:
对于老年人,过于严格的限盐可能会导致低钠血症。因为老年人消化吸收功能逐渐变差,即便是健康人,年龄每增长10岁,血钠可降低1 mmol/L。如果老年人饭量很小,又过于严格地限盐,更容易发生低钠血症。因心力衰竭或高血压接受利尿剂治疗的老年人,发生低钠血症的风险更大。
低钠血症是指血钠低于135mmol/L。轻度低钠血症可以无明显临床表现,或表现为乏力、不想吃饭、恶心等不适;中度低钠血症(血钠低于125mml/L)可以出现头痛、明显乏力、嗜睡等;若血钠低于115mmol/L(重度低钠血症),则可能出现昏迷、抽搐、甚至更严重的后果。
预防低钠血症应适度限盐。老年人每天的食盐摄入量应控制在5~6g,但对于一些饭量很小的老人,吃饭就不要过于清淡了。另外,建议每年检查1次血钠、血钾等指标,一旦发现低钠血症要及时纠正。
问题或解析补充:
35. 高血压患者不宜吃辣椒,以免造成血压升高,这种说法正确吗?
解析:
这种说法是不正确的。辣椒不但不会引起血压升高,还具有一定降压作用,因此高血压患者适度吃辣椒是有好处的。
有研究发现,在不喝酒的人群中,每天吃辣者比从不吃辣者出现高血压的风险降低28%。女性中,每周吃辣大于3次者比从不吃辣者出现高血压的风险降低12%,每周吃辛辣食物的次数越多,收缩压和舒张压下降越明显。爱吃辣者较不爱吃辣者每天减少摄盐量2.5g,收缩压和舒张压较之分别低6.6mmHg和4.0mmHg。
吃辣椒具有轻度的直接降压作用。中国慢性病前瞻性研究项目的数据分析发现,经常吃辣食物的人群可以预防高血压。辣椒等辣膳食的主要营养素为辣椒素,通过作用于辣椒素受体(TRPV1),促进血管内皮一氧化氨生成,从而扩张血管及降低血压。
用辣椒佐餐可以减少对食盐的需要量,间接发挥降压作用。适当吃辣椒可以改善口味,对于平时口味较重、难以减少食盐摄入量的高血压患者,用辣椒佐餐可以减少对食盐的需要量,从而间接发挥降压作用。此外,吃辣椒还可以促进钠的排泄,这同样有助于降低血压。一项荟萃分析发现,爱吃辣的人可能寿命更长,死于心血管疾病和癌症等疾病的风险降低。
问题或解析补充:
36. 有些患者因长期睡眠不好而导致血压控制不佳,睡眠障碍可以导致高血压吗?高血压患者应如何做好睡眠管理?
解析:
睡眠障碍通过下丘脑-垂体-肾上腺轴激活交感神经-肾上腺髓质系统,可引起心跳、呼吸加快、血压上升。确保有效睡眠时间、按时作息、改善睡眠质量可显著提高降压疗效。高血压患者睡眠管理的主要措施包括以下几方面:
- 睡眠评估:可以通过病史、体格检查、睡眠日记、匹茨堡睡眠质量指数量表(PSQI)、多导睡眠监测(PSG)等进行睡眠评估。
- 睡眠认知行为疗法:心理和行为治疗是睡眠障碍首选的治疗方法,包括:
- 必要时进行药物治疗。药物治疗过程中应注意降压药和睡眠药物的相互作用。
①做好睡眠卫生教育:每晚在固定的时间就寝;睡前远离咖啡和尼古丁;睡前泡脚、洗澡;选择舒适的床上用品,保持室温舒适、环境安静,或播放轻柔舒缓的音乐。
②刺激控制疗法:避免在床上从事与睡眠不相关的活动(如看电视、玩手机、阅读、做计划或思考等)。
③睡眠限制疗法:控制白天睡眠时间不宜过长,增加夜晚的睡眠驱动力。
①利尿剂不应在夜间使用,以免因夜尿过多而影响睡眠;
②抗焦虑或抑郁药物可升高硝苯地平、维拉帕米、美托洛尔的药物浓度,应选择舍曲林、西酞普兰等相互作用小的药物;
③曲唑酮、米氮平和文拉法辛可导致体位性低血压,应注意用药剂量,并在睡前服用。
问题或解析补充:
37. 运动可以治疗高血压吗?
解析:
规律运动对预防和治疗高血压都有益。高血压患者以治疗为目的的运动不仅仅是日常体力活动的增加,更重要的是积极的运动干预。具体运动干预的方式包括以下几种
- 有氧运动:强有力的证据表明,有氧运动可以帮助成年高血压患者血压降低5~7 mmHg。在低、中、高强度有氧运动中,中等强度有氧运动降压效果最好。
- 抗阻运动:抗阻运动的降压效果可能与有氧运动相当,甚至更大。高血压患者进行抗阻运动不是为了增加肌肉力量,而是通过很轻的力量训练达到运动治疗目的。
- 冥想与呼吸训练:冥想与呼吸训练可以使心理应激、颈源性心血管疾病、姿势与体态不良导致的各种高血压成因得以缓解甚至解除。
- 柔韧性训练与拉伸训练:关节活动度和肌肉力量的综合性训练,是消除疲劳、提高日常活动能力、延缓衰老的运动治疗方式,而且简单安全。
问题或解析补充:
38. 有没有可以推荐给高血压患者的运动治疗方式或运动处方?
解析:
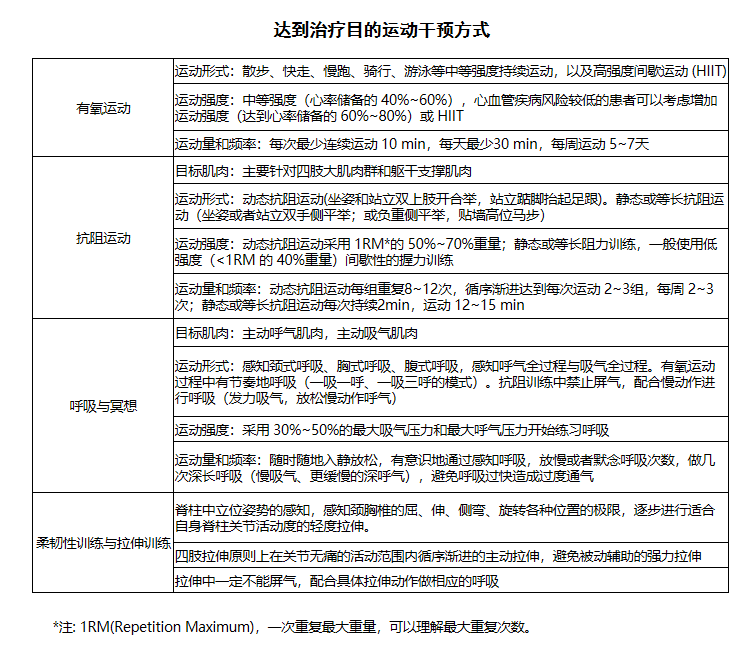
对于血压没有得到控制的高血压患者(收缩压≥160mmHg),在血压得到控制前不推荐进行高强度运动。对于血压控制良好的高血压患者,推荐以有氧运动为主(中等强度,每天30min,每周5~7天),以抗阻运动为辅(每周2~3次)的混合训练,也建议同时结合呼吸训练、柔韧性和拉伸训练,具体的运动治疗方式可参考下表。

问题或解析补充:
39. 临床医生在向高血压患者推荐运动干预措施时需要注意什么?
解析:
首先,应对高血压患者进行全面评估。评估内容可以包括血压与心血管疾病风险水平,通过心肺运动试验评估心肺耐力,测定最大摄氧量,运动中最大血压值和运动后血压恢复时间,通过体成分测定了解肌肉比例与内脏脂肪,明确运动禁忌,提升高血压运动干预的安全性。
临床医师在向高血压患者推荐运动干预措施时,应提醒其注意运动安全。要了解运动初期、运动中、运动结束后的血压数值。应该时刻注意胸痛、异常呼吸困难、头晕,如果出现此类症状应终止运动训练。应该避免大量的静力性肌肉收缩运动,尤其需要避免屏气动作。
问题或解析补充:
参考文献:
[1]. Ma Y,He FJ,Sun Q,Yuan C,et al. 24-Hour Urinary Sodium and Potassium Excretion and Cardiovascular Risk[J]. N Engl J Med,2022,386(3):252-263.
[2]. Neal B,Wu Y,Feng X,et al. Effect of salt substitution on cardiovascular events and death[J]. N Engl J Med,2021,385(12):1067-1077.
[3]. Yuan Y,Jin A,Neal B,et al. Salt substitution and salt-supply restriction for lowering blood pressure in elderly care facilities:a cluster-randomized trial[J]. Nat Med. 2023,29(4):973-981.
[4]. 中华医学会内分泌学分会电解质紊乱学组. 低钠血症的中国专家共识[J]. 中华内分泌代谢杂志,2023,39(12):999-1009.
[5]. Wang H,Chen L,Shen D,et al. Association between frequency of spicy food consumption and hypertension: a cross-sectional study in Zhejiang Province, China[J]. Nutr Metab(Lond),2021,18(1):70.
[6]. 祝之明,黎黎,刘道燕. 辣椒素受体:从诺贝尔奖的温度感知机制到心血管疾病预防[J]. 中华心血管病杂志,2021,12(49):1187-1190.
[7]. Kaur M,Verma BR,Zhou L,et al. Association of pepper intake with all cause and specific cause mortality - A systematic review and meta-analysis[J]. Am J Prev Cardiol,2021,9:100301.
[8]. Li Q,Cui Y,Jin R,et al. Enjoyment of spicy flavor enhances central salty-taste perception and reduces salt intake and blood pressure[J]. Hypertension,2017,70(6):1291-1299.
[9]. Li Y,Yang Y,Li Q,et al. The impact of the improvement of insomnia on blood pressure in hypertensive patients.[J]. J Sleep Res,2017,26(1):105-114.
[10]. 钱宁婧,王亚萍,潘小宏. 失眠与高血压及失眠干预对血压管理的影响[J]. 中华高血压杂志,2021,29(7):618-621.
[11]. Costa EC,Hay JL,Kehler DS,et al. Effects of high- intensity interval training versus moderate-intensity continuous training on blood pressure in adults with pre-to established hypertension:a systematic review and meta-analysis of randomized trials[J]. Sports Med. 2018,48(9):2127-2142.
[12]. Wen H,Wang L. Reducing effect of aerobic exercise on blood pressure of essential hypertensive patients:a meta-analysis[J]. Medicine(Baltimore),2017,96(11):e6150.
[13]. Naci H,Salcher-Konrad M,Dias S,et al. How does exercise treatment compare with antihypertensive medications? A network meta-analysis of 391 randomised controlled trials assessing exercise and medication effects on systolic blood pressure[J]. Br J Sports Med,2019,53(14):859- 869.
[14]. Pelliccia A,Sharma S,Gati S,et al. 2020 ESC Guidelines on sports cardiology and exercise in patients with cardiovascular disease[J]. Eur Heart J,2021,42(1):17-96.
[15]. Hanssen H,Boardman H,Deiseroth A,et al. Personalized exercise prescription in the prevention and treatment of arterial hypertension:a Consensus Document from the European Association of Preventive Cardiology (EAPC) and the ESC Council on Hypertension[J]. Eur J Prev Cardiol,2022,29(1):205-215.
[16]. Charchar FJ,Prestes PR,Mills C,et al. Lifestyle management of hypertension:International Society of Hypertension position paper endorsed by the World Hypertension League and European Society of Hypertension[J]. J Hypertens,2024,42(1):23-49.